Abstract:
Objective To investigate the functions of the KIFC1 gene in tumor cells and its effect on the proliferation of cervical cancer cells.
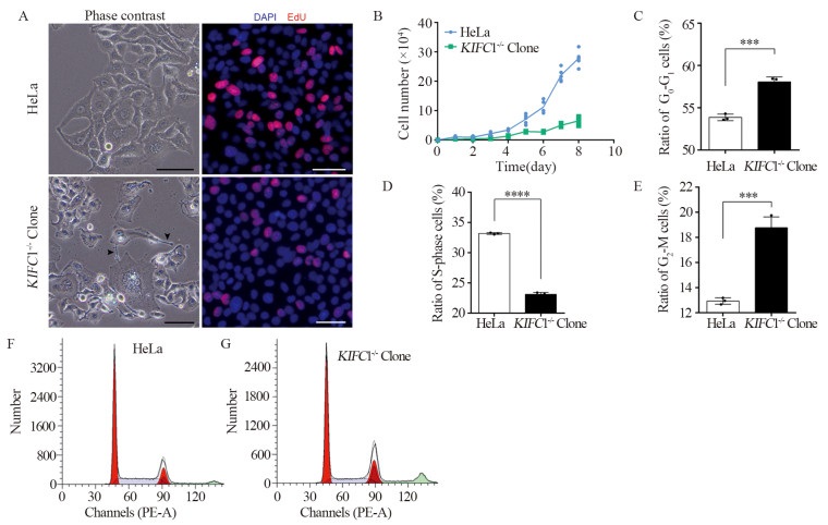
Methods We designed sgRNAs targeting the KIFC1 gene and constructed a recombinant plasmid based on the pSpCas9 (BB)-2A-GFP vector, which was co-transfected into HeLa cells. We screened monoclonal knockout cell lines through flow cytometry sorting, limited dilution inoculation of cells, and sequencing. RT-qPCR, Western blot, and immunofluorescence were used to detect the transcription and protein expression levels of KIFC1 in knockout cells. Cell phenotypes such as nucleus and microtubule cytoskeleton were observed using phase-contrast microscopy and fluorescence confocal microscopy. Cell proliferation, cell cycle, and apoptosis were analyzed by growth curve plotting, EdU labeling, and acridine orange staining.
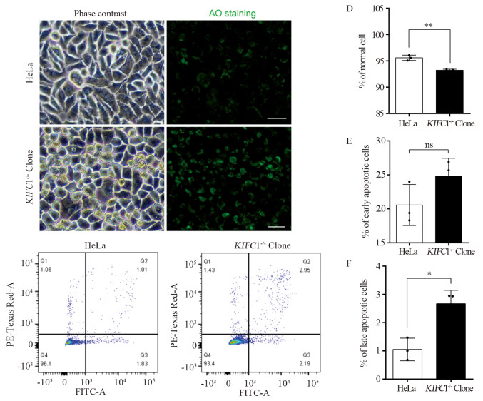
Results The deletion of the KIFC1 gene resulted in the abnormal phenotypes of HeLa cells, with increased numbers of multinuclei, micronucleus, and disordered microtubules. The cell cycle was disrupted, accompanied with a significant increase in the ratio of late apoptotic cells and a decrease in cell proliferation (all P < 0.05).
Conclusion KIFC1 gene deletion affects the assembly of microtubules and cell division in HeLa cells, leading to abnormal nuclear morphology, chromatin elimination, cell cycle arrest, and increased cell apoptosis.